POC pour UBI-Solutions :

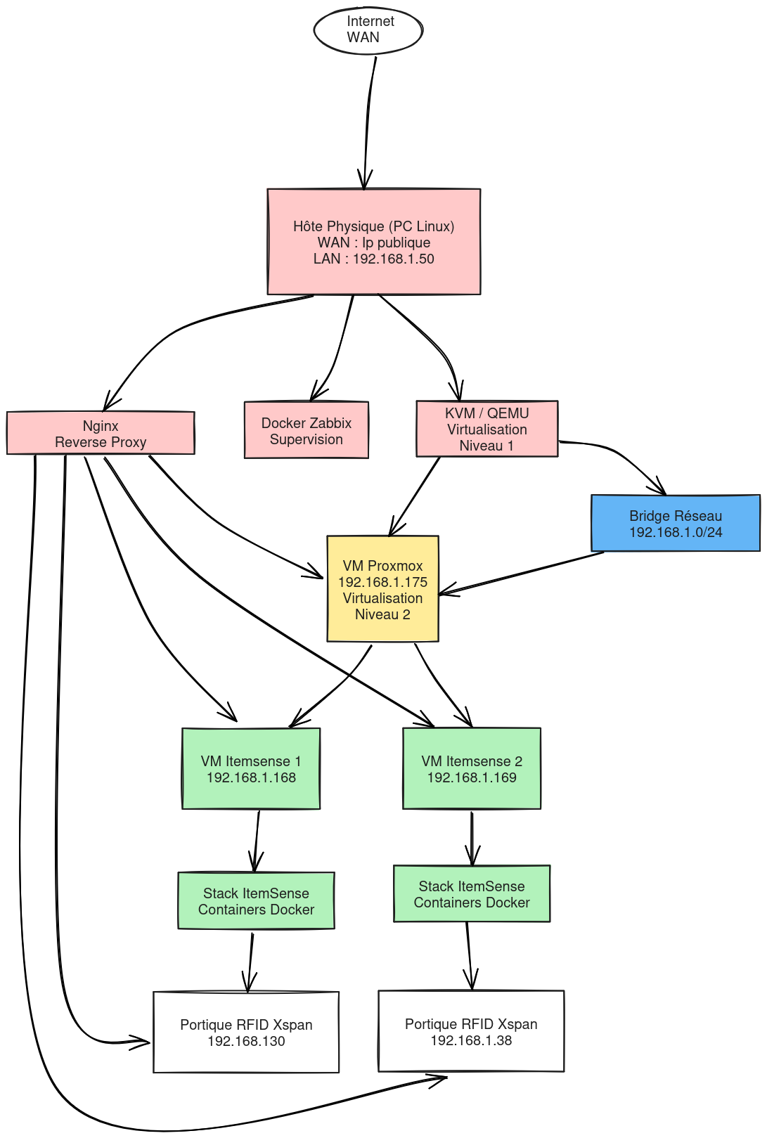
Ce projet a pour but de tester la faisabilité d'installer un hyperviseur Proxmox dans une machine virtuelle et de créer plusieurs machines virtuelles Itemsense contenant chacune un environnement virtualisé Docker avec les containers de la stack Itemsense/Impinj afin de pouvoir répartir la gestion de nombreux portiques RFID (Xspan).
La vm Proxmox est hypervisée par KVM sur l'hôte physique sur lequel il a été nécessaire d'installer un reverse proxy (Nginx) en frontal pour accèder aux machines virtuelles de l'extérieur.

Ressources disponibles et déployées : ( Doc en cours...)
  • Hôte Physique
    • Linux / AMD Ryzen 7 – 16 cœurs – 32 Go RAM – 1,5 To HDD
    • Hyperviseur KVM (Libvirt/QEMU/Virt-Manager)
    • Reverse Proxy NGINX (accès Internet)
  • Machine Virtuelle sur KVM
  • Machines Virtuelles sur Proxmox
Liens des déploiements :
© acticiel 2025.